建发·朗玥售楼处(2025售楼中心)首页网站-建发·朗玥样板间/最新价格/户型/容积率/小区环境

搜狐焦点宣城站 2024-12-14 13:55:45
用手机看
扫描到手机,新闻随时看

扫一扫,用手机看文章
更加方便分享给朋友

上海金山「建发·朗玥」售楼处电话/地址:400-8778_334(售楼中心电话)建发·朗玥营销中心电话/位置:400_877-8334(看房专线)房价优惠折扣,楼盘测评,交房时间,交付标准,周边配套,学区配套,一房一价表,认筹时间,户型图,平面图,高层洋房大平层合院别墅

国企建发诗意东方新作「建发·朗玥线上售楼处电话/地址☎ 4008778334」,加推182套建面约97-190㎡高层&洋房,小筹中,11.30开盘,!

国企建发诗意东方新作

金山新房品质天花板

「建发·朗玥」线上售楼处电话/地址☎ 4008778334

三批次加推182套建面约97-190㎡高层&洋房

均价30351元/㎡

小筹中,11.30开盘

文末一房一价

前期房源顺销中

总价约217万起

══✦⫸上海金山【建发·朗玥】精装住宅⫷✦══

建发·朗玥售楼处电话:400_877_8334(最新发布)

上海金山「建发·朗玥」售楼处电话/地址:400-8778_334(售楼中心电话)建发·朗玥营销中心电话/位置:400_877-8334(看房专线)房价优惠折扣,楼盘测评,交房时间,交付标准,周边配套,学区配套,一房一价表,认筹时间,户型图,平面图,高层洋房大平层合院别墅,样板间,房型多样,地铁口距离,区域板块!

郑重承诺:由开发商旗下销售团队全程营销策划,房源信息真实有效!包含楼盘相关信息如最新房价、配套等都可咨询,提前来电预约看房尊享内部优惠,详情欢迎致电一对一热情服务!

房地产交易税费主要包括哪些建发·朗玥售楼处电话:400_877_8334(最新发布)

上海金山「建发·朗玥」售楼处电话/地址:400-8778_334(售楼中心电话)建发·朗玥营销中心电话/位置:400_877-8334(看房专线)

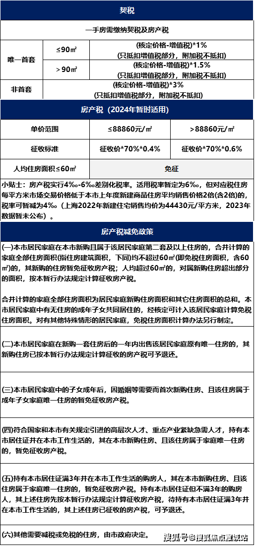
1、契税:普通住宅:90平米以下:1%。90-140平米:1.5%。140平米以上或是非普宅:3%。商业房或公司产权:3%2、城建税.营业税的7%。费附加税。营业税的3%。

建发·朗玥售楼处电话:400_877_8334(最新发布)

上海金山「建发·朗玥」售楼处电话/地址:400-8778_334(售楼中心电话)建发·朗玥营销中心电话/位置:400_877-8334(看房专线)

一、房地产交易税费包括哪些?

房地产买卖税费在商品房销售过程中,大致涉及到以下几种税费,包括:契税、手续费、印花税、营业税、城市维护建设税、教育费附加、土地增值税、中介服务费、房屋所有权登记费、房产税等。

1、契税

根据国家契税条例的规定,房屋买卖要向国家交纳契税,征收的标准是按房屋买卖成交价的3%~5%收取,全部由买方负担。

2、印花税

对房屋买卖双方要缴纳印花税,印花税要贴在房屋买卖契约正本上,按照房屋买卖成交价的0.3‰交纳。

3、营业税

在中华人民共和国境内,转让土地使用权、销售不动产的单位和个人,为营业税的纳税义务人,应纳税额为转让土地使用权、销售不动产及其他附着物营业额的5%。

4、城市维护建设税

缴纳增值税、营业税的单位和个人,是城市维护建设税的纳税义务人。它以纳税人实际缴纳的增值税、营业税额为计税依据,分别与增值税、营业税同时交纳。纳税人所在地在市区的,税率为营业税税额的7%;纳税人所在地在县城镇的,税率为5%;纳税人所在地不在市区、县城、镇的,税率为1%。

5、教育费附加

这是国家为发展教育事业、筹集教育经费而征收的一种附加费,依营业税额为计费依据,税率为3%。

6、土地增值税

转让国有土地使用权、地上建筑物及其附着物并取得收入的单位和个人,都要缴纳土地增值税,土地增值税实行四级超额累进税率。应纳税额=增值额×适用税率增值额=转让收入-扣除项目金额转让收入包括货币收入、实物收入和其它收入。

二、缴纳房地产交易税费有哪些注意事项?

1、契税有1.5%和3%两种。契税征收税率的多少是由房屋是否为普通住宅来决定的。普通住宅界定标准为:住宅小区建筑容积率在1.0(含)以上,单套建筑面积在140(含)平方米以下,实际成交价低于同级别土地上住房平均交易价格1.2倍以下。这3个条件全部满足的住房为普通住房,普通住宅享受1.5%的优惠税率,非普通住宅则按3%税率征收契税。

2、营业税有征收和不征收两种。如果个人购买的住房不满2年就转让,则业主需支付成交额的5.5%作为营业税;如果已满2年则不需支付该税。

3、营业税有全额营业税和差额营业税两种。如果个人购买的住房不满2年就转让,那么必须支付成交额5.5%的全额营业税;如果个人购买的住房已满2年再转让,普通住宅不用再征收营业税,而非普通住宅(标准同契税优惠中谈到的普通住宅标准)则需付售房收入减去购房价款的差额征收5.5%的营业税。

4、个税有20%和1%两种。根据地税局现行执行的政策,如果不能提供房屋原值的.将按纳税人住房转让收入的1%核定应纳个人所得税额。

综上所述,在房地产买卖过程中,缴纳税费是非常重要的一环,应该在签署合同之后完成。房地产交易税费主要包括契税、印花税、中介服务费、城建税和土地增值税等。并且根据新房交易和二手房交易的不同,涉及到的税费也有所区别。国家也会根据社会经济发展而调整税费政策,这些知识购房者要及时了解。

建发·朗玥售楼处电话:400_877_8334(最新发布)

上海金山「建发·朗玥」售楼处电话/地址:400-8778_334(售楼中心电话)建发·朗玥营销中心电话/位置:400_877-8334(看房专线)

建发集团实力国企

建发·朗玥售楼处电话:400_877_8334(最新发布)

上海金山「建发·朗玥」售楼处电话/地址:400-8778_334(售楼中心电话)建发·朗玥营销中心电话/位置:400_877-8334(看房专线)建发集团,创立于1980年,位列2023年《财富》世界500强第69位。业务涵盖供应链运营、城市建设与运营、旅游会展、医疗健康、新兴产业投资等。

建发房产打造钻石人生

建发·朗玥售楼处电话:400_877_8334(最新发布)

上海金山「建发·朗玥」售楼处电话/地址:400-8778_334(售楼中心电话)建发·朗玥营销中心电话/位置:400_877-8334(看房专线)作为建发集团旗下专业房地产开发企业,40余载砥砺,70余城200余经典项目,100万业主信赖之选,连续12年列居“中国房地产企业50强”。

诗意东方,迭新匠著品质

建发·朗玥售楼处电话:400_877_8334(最新发布)

上海金山「建发·朗玥」售楼处电话/地址:400-8778_334(售楼中心电话)建发·朗玥营销中心电话/位置:400_877-8334(看房专线)5载深耕,总有作品敬金山。继2020王府中式【金玥湾】、2022盛世唐风【观唐府】之后,2024【建发·朗玥】迭代匠心修为,绘就一席诗意东方滨水大境,为刷新金山人居想象力而来。

传东方形意,叙当代审美

建发·朗玥售楼处电话:400_877_8334(最新发布)

上海金山「建发·朗玥」售楼处电话/地址:400-8778_334(售楼中心电话)建发·朗玥营销中心电话/位置:400_877-8334(看房专线)不囿于传统,不拘于形式,采用现代审美语境,诠释古典文化深厚基因,得其意、忘其形,将传统精髓与现代元素融合,通过对材料、形体的创新演绎,建构超越传统的东方美学空间。

取意江南园境营造三进五园九景诗画美学

建发·朗玥售楼处电话:400_877_8334(最新发布)

上海金山「建发·朗玥」售楼处电话/地址:400-8778_334(售楼中心电话)建发·朗玥营销中心电话/位置:400_877-8334(看房专线)以枫泾古镇为设计灵感,融入江南水乡记忆,立意国画《六月荷花图》,三进礼序归家,五大主题园林,一条水溪绿轴连动风雅九景,打造可游、可行、可望、可居的诗画美学园境。

三进门庭|赋新中式礼序

一进:东方来仪

迎水登阁,平步青云,彰显归家尊崇

遵循建发中式建筑元素中“儒门”的设计,打造威仪门庭;设计叠水景观及入户青云桥,为业主营造“群贤毕至,平步青云”的归家尊崇。

二进:芙蓉碧池

青池皓月,鲤绕芙蕖,营造归心庭院

绕过清逸不失威仪的东方门庭,迈入中式传统围水庭院,充满美好寓意的“华纹”设计,绘就一个向心聚拢的礼序庭院。

三进:石庭树院

清欢茶叙,雅集闲事,尽得闲情逸致

建发·朗玥售楼处电话:400_877_8334(最新发布)

上海金山「建发·朗玥」售楼处电话/地址:400-8778_334(售楼中心电话)建发·朗玥营销中心电话/位置:400_877-8334(看房专线)雅致石院与中庭古树相映,植物组团错落有致,营造出清逸山水园林之美,唤醒人们对林荫树下休憩闲聚的场地记忆。

湾岸林屿|境藏五园九景

藏林童趣|童梦乐园

自然颐养|乐活康体-森氧跑道-康养漫步

临水画境|芙蓉碧池-平步青云-汀澜探幽-溪涧春晓-风溪廊桥-风颂静亭

林下雅集|会客花园-泉石皓月-蝶舞流影-浮屏引翠

室内架空层-宅间花园

建发·朗玥售楼处电话:400_877_8334(最新发布)

上海金山「建发·朗玥」售楼处电话/地址:400-8778_334(售楼中心电话)建发·朗玥营销中心电话/位置:400_877-8334(看房专线)

户型分布↓

三批次房源↓建发·朗玥售楼处电话:400_877_8334(最新发布)

上海金山「建发·朗玥」售楼处电话/地址:400-8778_334(售楼中心电话)建发·朗玥营销中心电话/位置:400_877-8334(看房专线)

户型鉴赏↓建发·朗玥售楼处电话:400_877_8334(最新发布)

上海金山「建发·朗玥」售楼处电话/地址:400-8778_334(售楼中心电话)建发·朗玥营销中心电话/位置:400_877-8334(看房专线)

建发·朗玥售楼处电话:400_877_8334(最新发布)

上海金山「建发·朗玥」售楼处电话/地址:400-8778_334(售楼中心电话)建发·朗玥营销中心电话/位置:400_877-8334(看房专线)

建发·朗玥售楼处电话:400_877_8334(最新发布)

上海金山「建发·朗玥」售楼处电话/地址:400-8778_334(售楼中心电话)建发·朗玥营销中心电话/位置:400_877-8334(看房专线)

建发·朗玥售楼处电话:400_877_8334(最新发布)

上海金山「建发·朗玥」售楼处电话/地址:400-8778_334(售楼中心电话)建发·朗玥营销中心电话/位置:400_877-8334(看房专线)

建发·朗玥售楼处电话:400_877_8334(最新发布)

上海金山「建发·朗玥」售楼处电话/地址:400-8778_334(售楼中心电话)建发·朗玥营销中心电话/位置:400_877-8334(看房专线)

建发物业恒久守护

建发·朗玥售楼处电话:400_877_8334(最新发布)

上海金山「建发·朗玥」售楼处电话/地址:400-8778_334(售楼中心电话)建发·朗玥营销中心电话/位置:400_877-8334(看房专线)建发物业,国家一级资质物业管理企业。连续多年位列中国物业服务百强企业榜单50强(2023年位列中国物业服务百强第25位),并已登陆港股(股票代码:HK02156)。业务服务覆盖超70个城市,始终坚持以客户满意为最终检验标准,为百万业主提供优质的社区服务。

板块配套

建发·朗玥售楼处电话:400_877_8334(最新发布)

上海金山「建发·朗玥」售楼处电话/地址:400-8778_334(售楼中心电话)建发·朗玥营销中心电话/位置:400_877-8334(看房专线)长三角一体化时代,金山向着“上海湾区”品牌澎湃向前。湾区核芯,金山新城展开城市更新恢弘画卷,凝萃全球城市智慧,运营城市全维升级。

“上海湾区”高能起点上,金山新城正芯以成片式住宅开发,汇聚政务、商务、生活等顶层资源,构建约1.8平方公里“九宫格”核芯生活版图,驱动金山新城强势崛起。

建发房产,以国企气魄、前瞻眼光,不断迭新的高品质作品,与金山同频共振,助力城市璀璨蝶变。

交通配套

项目地处金山核心区的交通要地,多维交通体系非常完善

乘临近轨交22号线金山卫站(距离项目4.5公里左右),约32分钟直达上海南站。

万达公交枢纽直线距离500米(数据来源百度地图),换乘多路公共交通。

项目周边还有高速通道,自驾上G15沈海高速、G60沪昆高速、虹桥枢纽7路等高速通道,均可直达虹桥,畅达市区各大商圈。

商业配套

建发·朗玥售楼处电话:400_877_8334(最新发布)

上海金山「建发·朗玥」售楼处电话/地址:400-8778_334(售楼中心电话)建发·朗玥营销中心电话/位置:400_877-8334(看房专线)项目周边拥有近62万方商业配套,与金山万达广场直线距离约700米,总建筑面积达46万方,集住宅、商业、写字楼、为一体的大型城市综合体,其中,20万方为商业部分。

周边商业更有总建面约8.8万方的光明都乐汇、总建面约25万方的红星美凯龙等。

教育资源

建发·朗玥售楼处电话:400_877_8334(最新发布)

上海金山「建发·朗玥」售楼处电话/地址:400-8778_334(售楼中心电话)建发·朗玥营销中心电话/位置:400_877-8334(看房专线)

项目1公里范围内有

幼儿园:前京幼儿园、东郊幼儿园

小学:金山小学、山阳小学

初中:金山中学、山阳中学

民办:金山世外

(期房不承诺学区,以后期主管部门划分为准)

医疗资源

建发·朗玥售楼处电话:400_877_8334(最新发布)

上海金山「建发·朗玥」售楼处电话/地址:400-8778_334(售楼中心电话)建发·朗玥营销中心电话/位置:400_877-8334(看房专线)项目距离复旦大学附属金山医院直线距离约700米。

建发·朗玥售楼处电话:400_877_8334(最新发布)

上海金山「建发·朗玥」售楼处电话/地址:400-8778_334(售楼中心电话)建发·朗玥营销中心电话/位置:400_877-8334(看房专线)

一房一价表

开盘时间:11月30日10:30

建发·朗玥售楼处电话:400_877_8334(最新发布)

上海金山「建发·朗玥」售楼处电话/地址:400-8778_334(售楼中心电话)建发·朗玥营销中心电话/位置:400_877-8334(看房专线)

上海下调个人住房公积金贷款利率

5月18日,记者从上海市公积金管理中心获悉,根据中国人民银行决定,自2024年5月18日起,5年以下(含5年)和5年以上首套个人住房公积金贷款利率分别下调至2.35%和2.85%,5年以下(含5年)和5年以上第二套个人住房公积金贷款利率分别下调至2.775%和3.325%。

公积金贷款利率调整表

2024年5月18日(含)以后发放的贷款执行调整后的利率;

2024年5月18日之前已发放的贷款,贷款期限为1年的,执行原借款合同利率,贷款期限在1年以上的,自2025年1月1日起执行调整后的利率。

5月27日,上海憋出了一个史诗级王炸新政:

1)首套房首付比例降到20%,二套房降到35%

2)外地非沪籍成员5年社保或个税改3年;新城及部分区域2年;临港片区最低1年

3)单身缴纳满3年社保/个税可在全市范围内买1套(重点:限外环内仅二手房)

4)首套房贷利率减45个基点,降到3.5%,二套房贷利率减5个基点,降到3.8%

5)二胎家庭最多可买三套住房

6)取消离异及赠与限制

7)支持企业购买70平,2000年以前的老破小,不限制数量

为了让大家更全面、更直接地了解上海楼市新政后的变化和买房知识,能顺利买到心仪的新房,及时得知自己是否被限购?购房前要准备些什么?

我们特地整理出了2024年上海购房宝典(新房篇)!

建议大家收藏,以备不时之需。

一、上海最新购房资格&贷款政策

二、购房积分计算

三、销售&认购流程

四、购房缴税和退税政策

声明:本文由入驻焦点开放平台的作者撰写,除焦点官方账号外,观点仅代表作者本人,不代表焦点立场。