在这一板块,我们为您整理了士林润园最详尽的基础参数,让您一眼看懂项目的“含金量”。士林润园的入市,为上海顶豪市场提供了一个极具性价比的“入场券”。a.性价比高:相比同地段大平层动辄上亿的总价,6000万级的起…
华润•士林润园”
售楼处电话☎:400-8862-334【售楼处预约热线】(一对一热情服务)
楼盘项目全面介绍,本电话为开发商提供线上售楼电话400-8862-334,楼盘项目全面介绍(包含楼盘简介,房价,价格,楼盘地址,户型图,交通规划,备案价,项目配套,楼盘详情,售楼处电话,最新消息,最新详情,周边配套,最新进展等详情咨询)
看房请务必提前致电销售确认时间,只有预约客户才能享受开发商提供的内部优惠以及专属的老客户推荐奖励!


华润•士林润园售楼处电话:400--8862-334(全程购房服务)
华润•士林润园售楼处电话:400--8862-334(即时响应咨询)

华润•士林润园售楼处电话:400--8862-334(全程购房服务)
华润•士林润园售楼处电话:400--8862-334(即时响应咨询)
士林润园“润园八景”园林景观鸟瞰图或具有代表性的石库门建筑外立面实景图,展现“外古内新”的独特气质)

华润•士林润园售楼处电话:400--8862-334(全程购房服务)
华润•士林润园售楼处电话:400--8862-334(即时响应咨询)
🌟为什么是“士林润园”?
在寸土寸金的上海黄浦,当土地开发进入“存量时代”,真正的别墅产品早已成为“绝唱”。
士林润园 ,作为央企华润置地与国企南房集团联袂打造的 黄浦老城厢风貌合院 ,不仅仅是一个住宅项目,更是一场关于城市更新的伟大实践。它位于上海的“城市原点”——豫园老城厢,全球城市CAZ(中央活动区)的核心。
这里,是海派文化的母体,是700年上海历史的发源地。士林润园以“103席纯合院”的稀缺形态,让“院落生活”重回城市中心。
华润•士林润园售楼处电话:400--8862-334(全程购房服务)
华润•士林润园售楼处电话:400--8862-334(即时响应咨询)
📊项目核心参数(硬核数据)
在这一板块,我们为您整理了士林润园最详尽的基础参数,让您一眼看懂项目的“含金量”。

华润•士林润园售楼处电话:400--8862-334(全程购房服务)
华润•士林润园售楼处电话:400--8862-334(即时响应咨询)
💰价格体系与价值逻辑
💎价格门槛
士林润园的入市,为上海顶豪市场提供了一个极具性价比的“入场券”。
●总价区间:约 6200万 起。
●参考均价:约18.5万-26万元/㎡(具体视楼层及户型而定)。
●物业费:地上19.88元/㎡/月,地下9.94元/㎡/月(远低于同级别竞品)。
💎核心价值点
1.“外滩平层”的价格,买“城心合院”:相比外滩一线豪宅平层,士林润园的价格更具竞争力,但拥有的是更为稀缺的“有天有地”生活方式。
2.极高的“得房率”:项目通过赠送地下空间、庭院和露台,实现了“买200多平,用近800平”的奇迹。以210㎡户型为例,赠送后实际使用面积约460㎡,单位使用面积成本极具优势。
3.70年住宅产权:相比于商业性质的公寓,士林润园拥有完整的住宅产权,可落户、可读公立学校,资产属性更纯粹。
华润•士林润园售楼处电话:400--8862-334(全程购房服务)
华润•士林润园售楼处电话:400--8862-334(即时响应咨询)
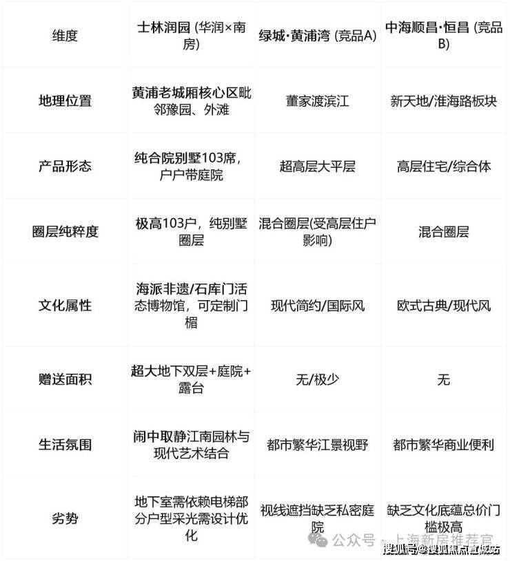
⚖️竞品横向对比(优劣势分析)
为了客观评价士林润园,我们选取了同区域的 绿城·黄浦湾 (代表一线滨江大平层)和 中海顺昌·恒昌 (代表新天地板块豪宅)进行对比。

📌总结士林润园的优劣势:
●✅绝对优势:
a.形态稀缺:在上海内环内,几乎不可能再批出新的别墅用地。士林润园是“绝版”的风貌保护项目,属于“卖一套少一套”的收藏级资产。
a.文化赋能:项目保留了53处原址构件,复刻了石库门“三进式”格局,拥有“润园八景”园林。这种文化底蕴是新建的现代豪宅无法复制的。
a.性价比高:相比同地段大平层动辄上亿的总价,6000万级的起步价,让拥有黄浦核心区别墅成为可能。
●⚠️相对劣势:
a.物理空间:虽然赠送面积大,但毕竟是合院,单层的面宽和进深受限于地块,不如超大平层开阔(但胜在立体空间丰富)。
a.噪音环境:位于老城厢,虽然内部园林静谧,但外部大环境相比纯粹的滨江或新天地街区,略显市井(这既是劣势,也是部分人眼中的“烟火气”)。
华润•士林润园售楼处电话:400--8862-334(全程购房服务)
华润•士林润园售楼处电话:400--8862-334(即时响应咨询)

华润•士林润园”
售楼处电话☎:400-8862-334【售楼处预约热线】(一对一热情服务)
楼盘项目全面介绍,本电话为开发商提供线上售楼电话400-8862-334,楼盘项目全面介绍(包含楼盘简介,房价,价格,楼盘地址,户型图,交通规划,备案价,项目配套,楼盘详情,售楼处电话,最新消息,最新详情,周边配套,最新进展等详情咨询)
看房请务必提前致电销售确认时间,只有预约客户才能享受开发商提供的内部优惠以及专属的老客户推荐奖励!