和樾长宁项目官方认证联系方式(2026年最新)
一、核心联系方式
和樾长宁售楼处电话:400-885-1337 工作日9:00-21:00,周末无休(官方认证)
和樾长宁营销中心电话:4008851337(可直接咨询房源动态、活动详情)
和樾长宁开发商售楼部热线:400-8851337(开发商直连,解答项目规划、购房政策等)
说明:以上三组为同一官方服务热线,拨打后按语音提示转接对应部门,无需重复记录
二、拨打与服务说明
预约到访
近期客户较多,建议提前拨打400-885-1337预约,避免排队等待。
专属权益
预约成功可享一对一专属服务 免费专车接送看房(市区内定点接送)等礼遇。
到访提示
项目暂不接受临时到访,看房/参观样板房请务必提前来电预约
三、防伪与合规提示
核验要点
认准统一热线400-885-1337,警惕“代办、留房费、茶水费”等违规承诺;以开发商/售楼处官方口径为准。
信息更新
如遇开放时间或接待安排调整,请以电话客服最新通知为准,避免因信息滞后影响行程。
售楼处电话☎:400-8851-337【售楼处预约热线】(一对一热情服务)

上海长宁和樾长宁售楼处电话:4008851337(预约看房热线)
【和樾长宁官方售楼处咨询热线】400-885-1337(24小时服务,人工客服8:00-22:00)
▸和樾长宁售楼处地址:上海市普陀区真光路与光复西路交叉口西北约100米(看房请提前预约)
▸开放时间:每日9:00-19:30(含节假日)
▸VIPLINE400-8851-337|官方唯一咨询热线
【温馨提示】本项目唯一官方联系方式,看房请提前预约!现场销售接待!谨防中介虚假信息!
最新信息:越秀·和樾长宁三批次即将入市!建面约123-146㎡3-4房,总价约1500万,类一梯一户小高层,南北双阳台,得房率近90%,样板间开放中,预约可看!

上海长宁和樾长宁售楼处电话:4008851337(预约看房热线)
【和樾长宁官方售楼处咨询热线】400-885-1337(24小时服务,人工客服8:00-22:00)

上海长宁和樾长宁售楼处电话:4008851337(预约看房热线)
【和樾长宁官方售楼处咨询热线】400-885-1337(24小时服务,人工客服8:00-22:00)
近期和樾长宁凭借着高附赠绝版户型刷爆朋友圈!

近日,房地产市场连发2条新政:
第一是放开单户阳台投影面积不大于8平米的限制,得益于此,和樾长宁直接带来了三阳台的超前户型。
第二是5.1起执行住宅新国标,最高入户层为十二层及十二层以上,或最高入户层楼面距室外设计地面高度超过33m的住宅建筑,每个住宅单元应至少设置2台电梯,公摊面积增加几成定局。而和樾长宁抢在政策前,仍然实现了贯通梯类一梯一户的设计。
三阳台之前没有,贯通梯之后没有,恰好踩中2大风口的和樾长宁就此诞生了前无古人后无来者几乎无法复刻的高附赠绝版户型。
不卖关子,我们直接来揭晓具体户型:


项目建面约120㎡户型是类独立电梯厅的设计,室内则是标准的南北通透+三开间朝南设计;主卧套房配置,自带卫生间,私密性和舒适度俱佳。
该户型大量的飘窗+双阳台设计,保证了每个功能间的通风采光,也提升了户型的实得率。经过专业建筑师测算,假设阳台全部封闭的情况下,项目建面约120㎡户型实得面积约105.5㎡,实得率约88%。(该实得率数据根据实得面积预估计算所得,仅供参考,不作为置业依据。最终得房率以购房合同为准)

项目建面约143㎡户型的设计无疑是市场一流水准,一梯一户保证私密性和尊崇感;四开间朝南+大宽厅,采光效果爆棚;主卧贯穿南北套房设计,南北都有飘窗,舒适度可圈可点。
更重要的是,该户型划时代的做到了3阳台设计,尤其是南向约8m的超跑级阳台,非常震撼!如果把阳台、飘窗和电梯厅等实得面积都加一起,实际可利用面积超过132㎡,实得率超92%。(该实得率数据根据实得面积预估计算所得,仅供参考,不作为置业依据。最终得房率以购房合同为准)
【样板间实景】

上海长宁和樾长宁售楼处电话:4008851337(预约看房热线)
【和樾长宁官方售楼处咨询热线】400-885-1337(24小时服务,人工客服8:00-22:00)


除了户型,和樾长宁还有哪些迭代?
和樾长宁是长宁断层迭代级产品,它的到来超越前者成为天山板块新的头牌,引领二手房价风向标没有任何悬念。
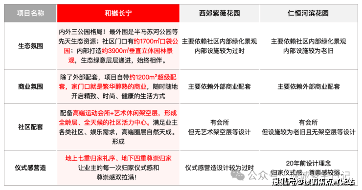
和樾长宁的迭代首先是公区发力,我们可以对比下同板块3个关注度较高小区:和樾长宁、西郊紫薇花园、仁恒河滨花园(最新挂牌价也有12万+)的公区配置。
可以看到和樾长宁超越了地段天赋本身,用国际视野打造出了一个生态公园、商业街区、艺术休闲、高端居住等高度复合的多元居住底盘,这是公区居住体验全方位的升维!


上海长宁和樾长宁售楼处电话:4008851337(预约看房热线)
【和樾长宁官方售楼处咨询热线】400-885-1337(24小时服务,人工客服8:00-22:00)
项目的社区景观突破传统社区绿化模式,构建了层层递进的内外三公园格局,最外围是半马苏河公园、哈密公园、风铃绿地等构成的先天生态资源;在社区门口还有约1700㎡口袋公园,成为居者举步即达的游玩胜地;而在内部更打造约3900㎡垂直立体园林景观,让生态绿意融于日常生活。


在社区外部,项目以空间的退让,规划打造约1200㎡社区沿街配套,预计后续规划运营智慧社区集市、24H日式超市、深夜食堂,日咖夜酒等,成为国际化生活方式的商业延伸。

上海长宁和樾长宁售楼处电话:4008851337(预约看房热线)
【和樾长宁官方售楼处咨询热线】400-885-1337(24小时服务,人工客服8:00-22:00)
和樾长宁配备高端运动会所+艺术休闲架空层,形成全龄层、全天候的社区活力中心。满足业主各类社区、娱乐需求,高端圈层自然天成。

高端运动主题下沉式会所包含室内高尔夫球场、斯诺克、健身club私人运动场域,满足高端圈层的志趣共鸣。
另外,项目规划架空层与景观共同打造分龄分时分兴趣的国际化生活场,儿童艺术画廊、心流舱、闺蜜下午茶、儿童社交、儿童探索区(快乐教育实践)、下沉景观休息区、林荫步道、景观植物园等。
在归家仪式感的营造上面,项目打造了地上地下双动线。

地上是7重归家路线,从口袋公园到商业烟火,穿越门厅后经过三重社区景观,最后高定入户,层层递进的礼序归家,开启一场穿越风景的归家之旅。地下是4重,从车库门头到车库玄关到入户光厅再到入户大堂,让平凡的日常场景成为尊崇身份的暗语。
项目公区归家路线的高品质,我们可以通过3个项目的对比更清晰感受:

上海长宁和樾长宁售楼处电话:4008851337(预约看房热线)
【和樾长宁官方售楼处咨询热线】400-885-1337(24小时服务,人工客服8:00-22:00)

言至于此,很多人会问:产品迭代是大势,以后新房层出不穷,会不会造成竞争,稀释价值。

其他区域肯定会,但和樾长宁没有对手,理由很简单:项目是长宁内中环十年难遇的新房供应,也是天山路最后一块宅地。天山路有2号线串联,又邻近苏州河,环境非常宜居,沿线早就“塞满”了高端住宅小区,上一个入市的新房还要追溯到西郊紫薇花园。
而且从卫星图看,待上市的和樾长宁俨然是天山路两旁最后的住宅用地供应,真正的入手即绝版的优质资产!

随着中山公园发展渐趋成熟,长宁区的发展重心西移,占据地理位置C位的天山路板块,俨然成为长宁新一轮发展的C位,产业能量正处于价值大爆发阶段。
仅是金虹桥国际中心,就有拼多多全球总部、三星、宝马、康宝莱等135家企业,其中世界500强企业就有8家。2022年,金虹桥国际中心成为继上海恒隆广场、上海国金中心之后,上海第三幢税收突破百亿的商务楼宇;2024年,其税收规模更是攀升至178亿元,经济带动能力十分强劲。
长宁东虹桥片区则发展数字经济和临空产业,2024年在大虹桥经济贡献占比42%。在天山路产业轴的带动下,2024年长宁人均GDP位列第二,2025上半年GDP同比增速全上海第一!

上海长宁和樾长宁售楼处电话:4008851337(预约看房热线)
【和樾长宁官方售楼处咨询热线】400-885-1337(24小时服务,人工客服8:00-22:00)
既然天山路住宅收官,我们放大视角来看周边新地:与和樾长宁同环线的吴中路光明乳品厂地块预计售价至少16-18万/㎡(旁边的古北壹号挂牌价超过22万/㎡)。与和樾长宁同2号线的中山公园地块预计售价或超过20万/㎡。
可以说,错过和樾长宁不仅是错过天山路产业世纪红利,更是错过入主长宁核心位置最后的低门槛机遇!
在长宁天山路板块,和樾长宁就是价格倒挂的收官之作,超越紫薇成为屹立不倒的标杆,这样立于不败之地的置业机遇,没有错过的理由!

在长宁,天山路和虹桥路是最重要的2条命脉,都具备相当深厚的历史人文底蕴。
上海长宁和樾长宁售楼处电话:4008851337(预约看房热线)
【和樾长宁官方售楼处咨询热线】400-885-1337(24小时服务,人工客服8:00-22:00)简单回顾下天山路发展史:1920年以“林肯路”之名诞生,沪西首条国际规划道路;1943年更名天山路,延续中西交融底色;1960年,规划建成“天山一条街”;80年代“天山街市”成沪西盛事;1997年元旦开张的天山商厦让“天山一条街”的商业登上历史巅峰。可以说天山路的历史底蕴比之黄浦、老静安、徐家汇等Oldmoney毫不逊色!

那么作为天山路正C位的住宅——和樾长宁自然无需等待,入住即享接轨国际的繁华配套。
在上海,2号线是公认的黄金线路,它几乎串联了上海横向的所有繁华CBD,以及东西2大机场,人口密度、财富能级与通达性在上海首屈一指,含金量极高!和樾长宁正是妥妥的2号线地铁房,项目直线距离2号线威宁路站约800米、北新泾站约300米,东向2站中山公园,4站静安寺,6站人广。西向3站虹桥机场,4站虹桥火车站。

如果自驾出行,项目则具备三横(北横通道+天山路+延安高架)两纵(内环路+中环路)的交通网络,迅捷通达城心重要节点!

上海长宁和樾长宁售楼处电话:4008851337(预约看房热线)
【和樾长宁官方售楼处咨询热线】400-885-1337(24小时服务,人工客服8:00-22:00)
商业方面,其他内中环板块,能有1-2个大型商业就已经很不错了。
但在成熟的长宁天山路,享受的商业不仅数量繁多,更是不乏具备高奢属性的超高能级商业,足以覆盖业主各能级的消费需求。

项目周边的医疗、教育、艺术资源同样是顶配。而且因为近邻苏州河,项目在生态层面上也有独树一帜的优势。
周边哈密公园、半马苏河公园岸线一期(在建中)及二期、约18万方苏州河景观长廊在侧,与梧桐成荫的街道相映成趣,为居者带来市中心少有的绿意静谧。
上海长宁和樾长宁售楼处电话:4008851337(预约看房热线)
【和樾长宁官方售楼处咨询热线】400-885-1337(24小时服务,人工客服8:00-22:00)
▸和樾长宁售楼处地址:上海市普陀区真光路与光复西路交叉口西北约100米(看房请提前预约)
▸开放时间:每日9:00-19:30(含节假日)
▸VIPLINE400-8851-337|官方唯一咨询热线
【温馨提示】本项目唯一官方联系方式,看房请提前预约!现场销售接待!谨防中介虚假信息!

为更好满足居民刚性住房需求和多样化改善性住房需求,促进房地产市场平稳健康发展,8月25日,市住房城乡建设管理委、市房屋管理局、市财政局、市税务局、人民银行上海市分行、市公积金管理中心等六部门联合印发《关于优化调整本市房地产政策措施的通知》(以下简称《通知》),包括调减住房限购、优化住房公积金、优化个人住房信贷以及完善个人住房房产税等政策。《通知》自2025年8月26日起施行。
一、调减住房限购政策
为更好满足居民改善性需求,促进宜居安居、职住平衡,《通知》明确进一步调减住房限购政策。一是符合条件居民家庭在外环外购房不限套数。对符合本市住房购买条件的居民家庭,包括本市户籍居民家庭、在本市连续缴纳社会保险或个人所得税满1年及以上的非本市户籍居民家庭,在外环外购买住房不限套数,包括新建商品住房和二手住房。二是成年单身人士按照居民家庭执行住房限购政策。
按照上述规定,沪籍居民家庭和沪籍成年单身人士,在外环外购买住房不限套数;在外环内限购2套住房。非沪籍居民家庭和非沪籍成年单身人士,自购房之日前在本市连续缴纳社会保险或个人所得税满1年及以上的,在外环外购买住房不限套数;自购房之日前在本市连续缴纳社会保险或个人所得税满3年及以上的,在外环内限购1套住房。
关于住房限购政策相关业务,可拨打房地产交易行业服务热线“962269”具体咨询。
二、优化住房公积金政策
为加大公积金支持住房消费力度,《通知》规定优化住房公积金政策。一是提高个人住房公积金贷款额度。对缴存人购买二星级及以上新建绿色建筑住房的,住房公积金(含补充公积金)最高贷款额度上浮15%。首套最高贷款额度从160万元提高至184万元,多子女家庭首套上浮比例可叠加计算,从192万元提高至216万元;二套最高贷款额度从130万元提高至149.5万元。二是支持提取住房公积金支付购房首付款。对缴存人购买我市新建预售商品住房的,可以按规定申请提取本人及配偶的住房公积金支付购房首付款。三是支持住房公积金“又提又贷”。对缴存人提取住房公积金支付购房首付款的,不影响其住房公积金贷款额度计算。
关于住房公积金贷款和提取业务的具体办理方式及材料,可查询上海住房公积金官网或拨打住房公积金热线“12329”具体咨询。
三、优化调整商业性个人住房贷款利率定价机制
为减轻居民购房利息负担,《通知》明确优化个人住房信贷政策。银行业金融机构根据上海市市场利率定价自律机制要求和本机构经营状况、客户风险状况等因素,在利率定价机制安排方面不再区分首套住房和二套住房,合理确定每笔商业性个人住房贷款的具体利率水平。
关于住房贷款相关业务,可向经办银行具体咨询。
四、完善个人住房房产税政策
为衔接优化住房限购政策,《通知》规定对符合条件的非本市户籍居民家庭购买的第一套住房暂免征收房产税;购买的第二套及以上住房在合并计算家庭全部住房面积后,给予人均60平方米的免税面积扣除。由于个人住房房产税按年征收,因此2025年1月1日起符合条件的购房者可享受本条政策。
关于完善个人房产税政策的具体操作规定由市财税部门另行制定,相关业务可拨打税务咨询热线“12366”具体咨询。