龙湖青云阙(龙湖青云阙)首页网站@上海嘉定(龙湖青云阙)欢迎您_青云阙楼盘详情
扫描到手机,新闻随时看
扫一扫,用手机看文章
更加方便分享给朋友
最新消息:龙湖青云阙售楼处电话:400-877-8334【600万级商品住宅】首开揽金18亿 10月问鼎"三冠王"扛鼎热销旗帜 领衔大虹桥楼市,空间大师107 超越大平层 千人抢藏,黄金三轨交,全上海罕见,极少数臻席递减,嘉闵线(在建)/14号线/13号线三轨交,空间大师107㎡ 超越大平层
北虹桥C位 双轨交汇
14号线+嘉闵线乐秀路站 步行约300米
沪上霸榜神盘 龙湖虹桥·青云阙二期
11批次已过会
建面约107-145㎡3-4房
过会均价62136元/㎡
最后328套房源
上海嘉定龙湖虹桥·青云阙二期售楼处电话:400-877-8334(预约热线)
➤➤➤➤Vip贵宾置业网上售楼中心〢欢迎来电咨询〢提前预约可享内部优惠〢1v1销售专业讲解➤➤➤➤
龙湖虹桥·青云阙二期售楼处电话:400-877-8334【售楼热线】营销中心热线400-877-8334售楼处地址400-877-8334,楼盘项目全面介绍,本电话为开发商提供线上售楼电话,楼盘项目全面介绍(包含楼盘简介,房价,价格,楼盘地址,户型图,交通规划,备案价,项目配套,楼盘详情,售楼处电话,最新消息,最新详情,周边配套,最新进展等详情咨询)
免责声明:将文章内容综合来源于网络、只作分享,版权归原作者所有!!如有侵权,请联系我们,我们第一时间处理!
霸榜三冠王,青云阙始终问鼎!
巅峰炸场!臻席递减!上车首开最后机会!

自入市以来,龙湖·青云阙售楼处电话:400-877-8334即备受市场青睐!继首开当日拿下18亿热销佳绩至今,依旧热势如潮,以现象级热销霸榜态势,蝉联上海【600万级商品住宅】10月销售金额、面积和套数三冠王。(数据源自:政府网签数据 10.1-10.31)同时,线下更有累计超8000人到访,超300万线上话题讨论度,超800组同行参观(数据来源于案场销售统计数据),从销绩到流量,热度冠领全城。
众星捧月的销售成绩,持续火热的楼盘人气,全上海都屈指可数!很多人好奇:大虹桥的青云阙如此热度爆表的原因是什么?究竟是什么样的产品“魅力”令它保持“遥遥领先”?TA凭什么稳坐大虹桥顶流红盘TOP.1的位置?
龙湖青云阙主力建面约107平三房,拿出了超越同级的产品力——既做到了横向超5米的3.5开间、又做到了南北通透,宽厅面积超过40平方米,还在居住舒适度上提升到了一种全新的层面,很让人惊喜!

既要!又要!还要!这是龙湖青云阙的诚意!
售楼处电话:400-877-8334
一切都是从满足上海人的“挑剔”出发,以“大师级”的标准为上海人专属定制。
“空间大师”极致设计 ,超改善的硬核“跨阶”
纵横开阖间,空间得以极致延展,龙湖青云阙“空间大师107”南向约5.05米LDKG方厅,奢阔尺度超越大平层,进深整整约7米,面积近40㎡的一体化方厅,如此豪华的规模在107㎡户型中鹤立鸡群,仿佛一场对以往户型的“降维打击”。

无界视野,即是美的触目可及。难以想象,传统的100平面积段三房产品受制于连廊等设计因素影响,都很难做到南北通透、同时客厅面宽最大也只能做到3.5-4米左右,基本都长一样,但青云阙107m2却能带来是同级别无法媲美的尺度感,5.05m宽幕阳台的视野,能装下IMAX级园林艺境,革新大虹桥百平产品天花板!

消融边界的设计,才能包裹每一种氛围,站在中央岛台前,餐厅、客厅、厨房和阳台尽收眼底,可以随时跟四个方位的家人互动,空间变大,家的感情浓度却增加了。
客厅开辟一片X空间,作为你的精神角落,半开放式书房还是电竞区,完全随你心意。它还是你的私人博物馆,盲盒手办和乐高都有了自己的家。
270°南向宽幕阳台连接客厅,使整体空间融汇贯通,全景落地窗、透明护栏设计,使得阳光无阻碍入室,全屋通透明亮。
主卧套房式布局约3.15米尺度面宽,人造石飘窗台面,超大赠送面积,满足尺度延伸的同时,更显开阔舒适。双排的步入式衣帽间尤为宝贵,放得下一整个“T台”。
青云阙售楼处电话:400-877-8334三轨一步近静安。嘉闵线(在建)/13#线/14#线三轨交环绕。直线距离约300米处即为“虹桥专列”嘉闵线(在建),9分钟可至虹桥CBD。青云阙所在,向后1站,3分钟直达南翔站印象城MEGA;向前1站,金运路接驳“海派专列”13#线,不换乘直达世博。直线距离约300米乐秀路站,“上海脉搏”14#线,半小时至梧桐区。1314上演当红不让,自西向东无换乘可直达淮海中路、静安寺、新天地、人民广场、豫园&外滩、陆家嘴等高能级板块,上海纵贯线轨交格局,将虹桥的交通势能发挥到极致!可谓“下楼300米,漫步上海内心。”(*为根据地铁时刻表预估时间,仅供参考)

14#线【高能换乘王】,1分钟极限换乘。14#换8#大世界站,最快仅需1分钟(*为根据地铁时刻表预估时间,仅供参考);同时高效接驳15条地铁,将上海“黄金坐标”悉数收入囊中,从容出行,执掌时光,创造生活无尽向往。堪比美术馆的地铁站,通勤路上皆风景。龙湖青云阙,也是14#线沿线11站断供区唯一在售新盘!

嘉闵线(在建)【时速160km】,高效Double。上海第2条跨省地铁线,串联3大城市副中心,3个历史古镇等。建成后40min虹桥&浦东机场,未来还将串联上海、江苏4座机场。
从大虹桥“十四五”规划,到“2040重点工程”临港科技城正式宣告开工,两大政策正式落地。北虹桥临港科技城,2020-2023高速发展赋能板块,三年成势兑现,全维资源核聚,北虹桥腾飞正当时,作为板块内唯一在售新盘,将独享时代发展红利。
总面积约2.75平方公里
首批纳入上海“3+5+X”重点转型园区
已签约入驻452家高新企业

龙湖青云阙,位于北虹桥距离市区最近的区域。
从传奇天璞50亿首开,到全国“历久归一”,上海第一座【青云阙售楼处电话:400-877-8334】。
2023年龙湖多航道齐进虹桥,住商双新厂牌,重塑城市界面,质领新潮生活。

约1.5万方龙湖Hybird Space【欢肆】,新一代体验式商业聚场,同时到位的还有长租公寓冠寓和龙湖智创生活,为“Z世代”人群提供一个潮流、活力、年轻的半开放式街区,全龄活力圈,圈里圈外自不同。


未来,接踵而来的城建规划,不断扩延的坐标,也将席卷北虹新一轮的板块演变,铺陈青云阙的奢适生活底色。
每一席【青云】皆定制。
融合海派文化、沪式美学、上海非遗,『龙湖·青云阙』发布七大龙湖专属定制:门庭极境、立面美学、瀑布水谧、奢石原色、瑞鹤祥云、玉兰铜门、海派非遗,历久弥新,收藏半生所爱。
◉百米景墙 门庭极境
售楼处电话:400-877-8334
穿过恢弘大门,迎面而来近百米恢弘景墙。门廊顶雕出细小镂空,入夜后会变成一片星芒,熠熠生辉的“龙鳞星空顶”;研发工程师和工厂技术人员推敲深化数月,以温润典雅的金镶玉青石,作完美呈现,;二层折角形状轻盈灵动的飞羽玻璃幕,恍如振翅欲飞的鸟儿,与青云阙青云直上的寓意相合。
◉立面美学 鹤立虹桥
售楼处电话:400-877-8334
独具东方美感的立面外观,成为吸引大家目光的第一抹惊艳。纤细的金属边框镶嵌大面积玻璃幕墙,取色琥珀金、鎏金橙、青云灰、珍珠蓝等上海地标审美,映刻鹤舞翩跹之形,优雅独特。
◉瀑布水谧 隐奢艺境
浔溪入园,林掩巷道,伴水归家,探泉归境。一条约60米踏水归家步道,一侧“琉璃水院”约4米瀑布景墙,让归家心境在隐奢酒店般的度假情境中自在转换。

◉奢石原色 贵在天然
青云阙售楼处电话:400-877-8334臻选时间的宝藏,走遍世界收集雪山飞狐、雪山银狐、秀丽山河、青云梦幻四大纹理,这些曾经只被应用于顶级五星级酒店的臻稀奢石,在青云阙却极为广泛地应用贯穿到业主目之所及的场景之中,礼赞每一次凯旋。

◉瑞鹤祥云 步步高升
售楼处电话:400-877-8334
定制专属IP瑞鹤祥云雕塑,源自宋徽宗《瑞鹤图》。汉白玉云朵上承匠人锻造铜鹤,采用非遗传统大漆工艺上色,手工打磨,精工细作。
◉玉兰铜门 恢弘厚重
满城尽是售楼处电话:400-877-8334“白玉兰”。将上海市花白玉兰提炼转译,铸铜精雕刻于迎宾门扉照壁之上,奢石镌刻嵌于景墙之中,庄正大气,彰显华贵风范。
◉海派非遗 云阙纹路
售楼处电话:400-877-8334
源自上海非遗顾绣技艺,经由匠心独运的技艺打磨出的青云阙专属纹样,被应用在建筑各个细节处,定制的符号,美学的寓意,匹配入住其中的大人物尊崇身份。

以茶为引,复刻东方美学经典。
售楼处电话:400-877-8334
约3万方的茶宴雅集主题园林,中央艺境,定制五雅生活。围炉煮茶,茶林冥想,云亭赏石,在自然中营造东方雅奢意蕴。平时可以与邻里相邀于此休闲闲谈,也可以一人品茶体验慢生活,悠然观自在。

拾趣聚场,是风景里的社交场。
售楼处电话:400-877-8334
作为大虹桥精奢作品的章节构成,约800平架空层主题泛会所的华丽呈现:瑜伽健身、艺术天地、童趣乐园、青云茶室、城市沙龙、青云学堂、沐光剧场、书法兴趣、围棋博弈、时光书屋,高定10大主题空间,为居者打造 “实用主义”空间与生活的融合,生态与人居的和鸣,打破社交边界,演绎不同层次的生活聚场,居住享受与精神享受完美并存。
百余项精装细节 融聚青云阙系奢宅精粹
· 入户尊崇的礼遇:
售楼处电话:400-877-8334
青云阙给每一户业主家门一个完整的门套,定制门牌号,双向留白,
以及一盏灯光,勾勒出一个入户画框,告知着里面的世界会更加美好。
· 玄关解放双手的周到
定制玄关挂钩,收纳钥匙、包包等小物,轻松便捷;
进门一刻,感应筒灯随即亮起,温馨守护夜归人;
豪华配置具备专利的定制鞋柜,针对不同鞋形设计不同的支架,
独一无二的收纳系统,让女主人的长靴和高跟鞋各有归属。
· 厨房收放自如的周到
售楼处电话:400-877-8334
厨房施展“空间魔法”,上轨道玻璃推拉移门,开合之间,
中西双厨随心而变,清洁地面也更方便;
145㎡户型配置西门子四件套(107㎡户型为西门子三件套),食神的厨房规模也不过如此;
同时搭配肤感材质橱柜、抗污陶板,时尚大气易清洁。
· 卫生间丝丝入扣的周到
售楼处电话:400-877-8334
卫生间分为主次卫,镜柜内置吹风机支架,减少绕线的繁琐;
主卫配置智能化马桶,使用更贴心更安心;
夜间使用,小夜灯自动守候照亮。
145㎡户型采用了德国的杜拉维特台盆、汉斯格雅顶喷+手持花洒,
国际一线奢牌入浴体验。
· 主卧深藏不露的周到
售楼处电话:400-877-8334
主卧一体式LED线条灯藏在吊顶中,光源柔和不刺眼;
床头柜设置主灯双控开关及usb插座,是专属熬夜党的安全感。
『龙湖·青云阙售楼处电话:400-877-8334』从地段到地铁,从颜值力到产品力,对标的都是市区千万级。这是上海从未有过的惊艳,当吸聚全上海的目光,瞩目于北虹桥,更美好的生活方式,也在青云阙中迭新,为时代敬呈更有质感的精奢生活图景。
如此优越的产品设计,让龙湖青云阙,无论是地段、配套、产品都很难找到短板。甚至可以毫不夸张地说,未来几年,都是沪上至优解。价格永远都是楼盘热销的杀手锏,龙湖青云阙首期约61859元/㎡的均价,同区域倒挂超2万/㎡,“上海600万级商品住宅”10月销售三冠王,首开登顶大虹桥,极少数臻席递减中,最后冲刺分秒必争!

北虹桥C位 双轨交汇
14号线+嘉闵线乐秀路站 步行约300米
沪上霸榜神盘 龙湖虹桥·青云阙二期
11批次已过会
建面约107-145㎡3-4房
过会均价62136元/㎡
最后328套房源
上海嘉定龙湖虹桥·青云阙二期售楼处电话:400-877-8334(预约热线)
➤➤➤➤Vip贵宾置业网上售楼中心〢欢迎来电咨询〢提前预约可享内部优惠〢1v1销售专业讲解➤➤➤➤
龙湖虹桥·青云阙二期售楼处电话:400-877-8334【售楼热线】营销中心热线400-877-8334售楼处地址400-877-8334,楼盘项目全面介绍,本电话为开发商提供线上售楼电话,楼盘项目全面介绍(包含楼盘简介,房价,价格,楼盘地址,户型图,交通规划,备案价,项目配套,楼盘详情,售楼处电话,最新消息,最新详情,周边配套,最新进展等详情咨询)
免责声明:将文章内容综合来源于网络、只作分享,版权归原作者所有!!如有侵权,请联系我们,我们第一时间处理!
2024年上海最新购房政策!房贷、首付比例有调整!
上海嘉定龙湖虹桥·青云阙二期售楼处电话:400-877-8334(预约热线)
➤➤➤➤Vip贵宾置业网上售楼中心〢欢迎来电咨询〢提前预约可享内部优惠〢1v1销售专业讲解➤➤➤➤
买房之前,先要看一下是否有“买房资格”,那么上海的限购政策是怎么样的呢?


上海嘉定龙湖虹桥·青云阙二期售楼处电话:400-877-8334(预约热线)
此外,需要注意的是,按照区域发展和产业导向,针对临港新片区特定人群又制定有同上表不同的购房政策。


▶ 临港新片区购房政策:
1、非本市户籍购房资格由家庭调整为个人;
2、社保年限由原有的5年缩短至3年;
3、外地单身且在临港新片区工作满1年以上,在重点支持单位工作的人才仅需3个月,即有机会在细则划定范围内购房。(需申请购房资格确认函)

10月24日,金山区出台人才安居新政。其中提到,结合城镇布局、产业规划和转型需求,划定重点转型区域人才购房政策实施范围。
经区人才管理部门认定,同时符合单位条件、个人条件以及工作年限条件的非本市户籍人才,按规定在沪缴纳职工社会保险或个人所得税3年及以上、且在本市无住房的,可购买1套住房,同时购房资格由居民家庭调整为个人。

上海嘉定龙湖虹桥·青云阙二期售楼处电话:400-877-8334(预约热线)
在了解是否有买房资格后,我们应该还要算一下自己的积分是多少?毕竟上海那些“品质地铁盘”“重点区域热盘”都会触发积分。
那么上海的积分怎么算呢?


*注:
1、认购对象在2021年1月22日(含)后赠与他人的房产,仍计入认购对象名下;
2、2021年7月24日起,通过赠与转让住房的,自转移登记日起5年内仍计入赠与人拥有住房套数;
3、承租的公有居住房屋计入认购对象名下住房套数;
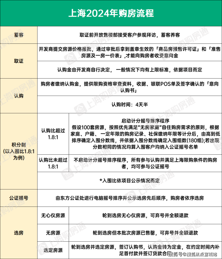
4、认购比(认购组数/准售房源套数)>入围比(入围组数/准售房源套数),触发积分排序入围;
5、认购比≤1.3:1,不触发积分排序入围,全部纳入公证摇号。
上海因为有“积分制”的存在,所以购房流程与其他城市有一些小出入。

新房认购所需材料——认购人仅提供以下所列材料,增加认购材料的需报区房管部门审核同意。
(一)身份、婚姻、家庭关系证明材料类
1、身份证、户口簿
2、未成年人提供出生证
3、护照、港澳身份证、台胞证
4、现役军官证(含士官)、退役军官证
5、博士(含在读)学历证明或学籍证明
6、结婚证
7、离婚证、离婚协议或法院民事调解书、判决书(包括生效告知书)
(二)购房资格证明材料类
1、房屋权属证明(不动产登记证、房产证)
2、预告登记证明、网签合同
3、征收补偿安置协议
4、产调
5、非本市户籍家庭社保或者纳税证明材料
6、境外个人、港澳台居民,有效的劳务合同、工作类的居留许可证明
(三)资金证明类材料
1、个人信用报告
2、存款证明
2023年12月14日,上海突发两条新政,涉及了商贷,所以商贷和公积金贷款不同情况匹配条件也不同,需要根据住宅类型、购房套数认定,可自行匹配下方表格↓↓↓


至于首付比例,新政后各区域的政策如下↓↓↓
全市范围内,首套房最低首付款比例下调为30%;
二套房最低首付比例根据住房所在区域进行调整,临港以及嘉定、青浦、松江、奉贤、宝山、金山6个行政区的住房降至40%;其他区域全部调整为50%。

新房税费只要涉及到契税和房产税。(房产税需要等年平均销售价,所以2023年仅供参考)


上海嘉定龙湖虹桥·青云阙二期售楼处电话:400-877-8334(预约热线)

此外,财联社报道:财政部、税务总局、住房城乡建设部发布《关于延续实施支持居民换购住房有关个人所得税政策的公告》。
其中提出,自2024年1月1日至2025年12月31日,对出售自有住房并在现住房出售后1年内在市场重新购买住房的纳税人,对其出售现住房已缴纳的个人所得税予以退税优惠。
其中,新购住房金额大于或等于现住房转让金额的,全部退还已缴纳的个人所得税。
新购住房金额小于现住房转让金额的,按新购住房金额占现住房转让金额的比例退还出售现住房已缴纳的个人所得税。
也就是说,只要你卖房后,名下无房,不只是可以按首套房,三成首付贷款。并且,卖房后1年内买房,都可以给你退税!
至于退税的细节问题,则延续了2022年10月1日起至2023年12月31日1年内置换买房退个税细节。

来源:上海购房通
上海嘉定龙湖虹桥·青云阙二期售楼处电话:400-877-8334(预约热线)
➤➤➤➤Vip贵宾置业网上售楼中心〢欢迎来电咨询〢提前预约可享内部优惠〢1v1销售专业讲解➤➤➤➤
售楼处电话:400-877-8334【售楼热线】营销中心热线400-877-8334售楼处地址400-877-8334,楼盘项目全面介绍,本电话为开发商提供线上售楼电话,楼盘项目全面介绍(包含楼盘简介,房价,价格,楼盘地址,户型图,交通规划,备案价,项目配套,楼盘详情,售楼处电话,最新消息,最新详情,周边配套,最新进展等详情咨询)
免责声明:将文章内容综合来源于网络、只作分享,版权归原作者所有!!如有侵权,请联系我们,我们第一时间处理!
声明:本文由入驻焦点开放平台的作者撰写,除焦点官方账号外,观点仅代表作者本人,不代表焦点立场。
