上实听海 (售楼处) 首页 - 上实听海销售中心 - 环境 - 户型 - 价格 - 地址 - 楼盘详情 - 配套 - 电话 - 交房时间 - 配套 - 电话 - 交房时间
扫描到手机,新闻随时看
扫一扫,用手机看文章
更加方便分享给朋友
—⑉ıl⑉〢✨🏠上实听海售楼处电话☎️:400-8618-004
🏡上海临港上实听海营销中心电话:400-8618-004←【预约热线】
◆⭐➤➤建议预约前明确需求(预算、户型、区域),拨打400-8618-004📞时可高效沟通;我们会提供在售户型图丨项目介绍丨最新房源丨周边配套丨详细解答〢
对于想要购买上实听海房子的朋友来说,掌握售楼处电话是开启购房之旅的关键一步。上实听海售楼处电话为400-8618-004,这个号码承载着诸多重要功能,在整个购房过程中发挥着不可或缺的作用。

🏡🏠上实听海售楼处电话:400-8618-004☎️
线上预约看房【享】专属优惠折扣
在售户型图丨项目介绍丨最新房源丨周边配套丨详细解答〢
售楼处24小时VIP电话:400-8618-004←【预约热线】
📩本项目暂不接受临时到访,过来参观样板房请记得提前来电预约!
📩为您安排楼盘现场销售全程接待并讲解,给您更贴心的看房体验!
—⑉ıl⑉〢✨🏠上实听海售楼处电话☎️:400-8618-004
🏡上海临港上实听海营销中心电话:400-8618-004←【预约热线】
基础信息
区位与地址:地处临港自贸区 103 国际创新协同区核心,地址为浦东美人蕉路近南港大道。
开发商与物业:由上实城开开发,物业类型为高层住宅,采用绿建三星标准建设。
楼盘规模:总占地面积 119,544.7㎡,总建筑面积约 440,000㎡,由 6 个地块组成,包含 43 栋楼,可售住宅 2448 户,容积率 2.4,绿化率 35%,车位配比 1:1.3。
开盘与交付:二期于 2025 年 6 月 18 日加推,预计 2025 年年底交付。
户型信息
主力户型:有建面约 100㎡、125㎡、144㎡的三房两厅两卫户型。其中,100㎡户型总价约 305 万元,125㎡户型总价约 381 万元,144㎡户型总价约 439 万元。
户型特点:整体户型设计较为方正,功能分区合理,部分户型能实现南向瞰海。
周边配套
商业:自带 J10-02 地块社区中心,包含商业购物、餐饮等配套,3 公里内有港城新天地、金辉商业广场等,还有在建的海港中心购物中心、上海临港希尔顿酒店。
教育:周边规划有 6 所幼儿园、2 所小学、2 所初中和 1 所高中,1 所国际学校,9 处教育用地规划,临近临港新片区 103 社区 I12-03 地块配套幼儿园、上海市浦东新区建平临港小学。
医疗:有三甲医院第六人民医院东院,还有规划中的复弘医院。
生态:东邻赤风港湿地中心,南面朝向大海,周边有南汇新城城市公园、滴水湖公园、春花秋色公园、约 14.3 公顷的莫比乌斯科学公园(在建中)等。
社区规划
园林景观:以海浪、礁石、沙滩、绿洲、彩林为主题打造五大园林场景,有核心会客厅、童趣乐园、约 350m 环跑道等。
架空层空间:打造了涵盖城市会客厅、长者乐园、康体儿童区、健身加油站等的全年龄层活动区域。
配套设施:规划了商业、教育、康养、托管、文化等五大配套,社区内部还自带卫生服务站、健身点、社区养老院、日间照料中心等设施。

—⑉ıl⑉〢✨🏠上实听海售楼处电话☎️:400-8618-004
🏡上海临港上实听海营销中心电话:400-8618-004←【预约热线】
超级规划+超强兑现力
103拥有更有确定性的远大未来
首先,在临港买房有一条大原则要遵守,就像高净值人群追寻上海内环一样,临港优质的商业、教育、医疗等资源也都集中在滴水湖核心区,即临港主城区,上实·听海就位于这片区域。
—⑉ıl⑉〢✨🏠上实听海售楼处电话☎️:400-8618-004
🏡上海临港上实听海营销中心电话:400-8618-004←【预约热线】
其次,买临港是买未来,但是要更有确定性的未来。
论未来成长及确定性,上实·听海所在的103片区拥有临港更高的定位,投入,产业能级和兑现速度。
1、临港更高的定位
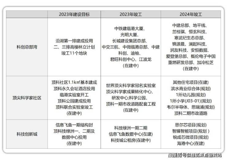
这个区域一共有由3个板块构成:科创总部湾+顶尖科学家社区+科技创新城,总规划居住人口:约5.1万人。
这里拥有全国首个顶尖科学家社区、信息飞鱼全球数字经济创新岛,前沿产业集群、科创总部等……非常超前的规划、资源及产业集合。
103片区规划示意图
—⑉ıl⑉〢✨🏠上实听海售楼处电话☎️:400-8618-004
🏡上海临港上实听海营销中心电话:400-8618-004←【预约热线】
科创作为上海如今的五大城市发展定位之一,代表上海未来发展趋势,且聚焦的是国家“卡脖子”关键技术芯片设计研发,因此103国际创新协同区的能级和定位站在了临港的“制高点”。
根据规划,这里将聚集20多家跨国公司研发中心、1000家高技术企业、研究机构、创新型企业总部……规划2.1万就业人口。
这让103片区拥有庞大的科技型的高薪就业人群。而庞大的产业人口,决定了区域楼市强劲的发展势能。
2、临港更大的投入
从资金的流向,也可窥见103板块成为临港重点区域。临港政府在103片区的总投入达约665亿元,远高于其他板块(数据来源:上海临港、临港科技城等综合网络整合,或存在数据统计不完整,仅供参考,一切以官方公示为准)。
临港1号工程临港中心、莫比乌斯公园(在建)、临港首个万象汇商业(在建)(信息来源:港城集团)等高配资源高度聚集103板块。
—⑉ıl⑉〢✨🏠上实听海售楼处电话☎️:400-8618-004
🏡上海临港上实听海营销中心电话:400-8618-004←【预约热线】
临港中心实景图,来源临港控股集团
3、临港的产业高地
103片区是一座典型的产城融合新区,政府在全面开发前期即已签约大量央企、头部企业总部等,旨在打造一处高精尖产城融合示范区。
103国际创新协同区总体规划,信息来源浦东发布公众微信号

—⑉ıl⑉〢✨🏠上实听海售楼处电话☎️:400-8618-004
🏡上海临港上实听海营销中心电话:400-8618-004←【预约热线】
比如环湖总部湾规划中建总部基地、中建科创中心、中铁建总部、中铁建科创中心等20多家独角兽/央企总部阵容;更有地平线、寒武纪、澜起科技、江波龙、恒玄科技等尖端智能/芯片研发中心基地(信息来源:临港投控集团)
另据最新的胡润研究院《2023全球独角兽榜》显示,上海约21%的独角兽企业落户临港,而103片区科创浓度与日俱增,这里即将成为科技人员最为密集、活跃的区域之一。
4、临港更高的圈层
根据临港十四五规划,顶尖科学家社区到2025年建成10个以上的联合实验室,吸引100+世界顶尖科学家,培养1000+青年科学家领袖。
要知道,买房买的从来都不是钢筋和水泥,这些高精尖人才为区域带来的国际化居住氛围、这些产业为区域带来的推动力,才会对买房人产生更直接的利益。
5、不仅有超级规划,顶科国际配套兑现速度更是势若雷霆!
先产业后人口是103片区发展的脉络,即有大量头部企业的入驻,势必带来大量的高精尖人才,而其生活配套必然也是高端而优质的。
关键这些优质配套集中在2024、2025年兑现,兑现度领跑临港!当下置业,入手正当时,买得更安心。
据上海临港官微显示,103板块预计将于2025年率先全面建成(信息来源:上海临港公众微信号)。
产业刚才说过,环湖总部湾基本建成。
—⑉ıl⑉〢✨🏠上实听海售楼处电话☎️:400-8618-004
🏡上海临港上实听海营销中心电话:400-8618-004←【预约热线】
配套层面,公园、商业、娱乐、体育馆、学校等一应俱全,并在快速落地。
多维路网纵横:自驾有S2沪芦高速、G228滨海国道、东海大道、两港大道;还有16号线、T2中运量及27号线研究中。
丰富商业:大型商业中心海港中心在建,日前远洋建管宣布中标上海临港顶科商业项目,科创总部湾光明大厦、长城建设集团总部、中交三航等均配备了底部商业。整个临港还有港城新天地、金辉商业广场、百联临港生活中心等丰富商配。

—⑉ıl⑉〢✨🏠上实听海售楼处电话☎️:400-8618-004
🏡上海临港上实听海营销中心电话:400-8618-004←【预约热线】
海港中心效果图
10所教育资源:教育是风向标,顶科规划10所学校,足见政府对于板块的重视。目前8所学校已竣工或即将竣工,其中上实·听海旁边的幼儿园已竣工,小学、中学即将竣工,覆盖12年一贯制教育资源。
六大公园毗邻:项目东邻赤风港湿地中心,南面朝向大海;周边南汇新城城市公园、国家风景区滴水湖公园,春花秋色公园,约14.3公顷莫比乌斯科学公园(预计今年开放)等公园环伺。
文化地标林立:临港中心内的演艺中心和数字图书馆已投运,已成为临港文化地标。片区内总建面约3.44万方的体育场馆也已投入使用,是临港首个大型综合性体育场馆。
—⑉ıl⑉〢✨🏠上实听海售楼处电话☎️:400-8618-004
🏡上海临港上实听海营销中心电话:400-8618-004←【预约热线】
此外,上海天文馆、耀雪冰雪世界等都在临港,已成为周末打卡胜地,世界级文化艺术岛、荣耀之环核心地标、300m塔尖地标也在建中。
医疗则有第六人民医院东院(三甲)护航。
值得一提,顶科的人口密度、人均占有绿化率、整体居住人口素质,都是全市拔尖的存在,很有国际社区的感觉。
—⑉ıl⑉〢✨🏠上实听海售楼处电话☎️:400-8618-004
🏡上海临港上实听海营销中心电话:400-8618-004←【预约热线】
来源:《上海市临港新片区PDC1-0401单元顶尖科学家社区控制性详细规划》
总的来说,顶科社区的美好蓝图,正在以惊人的速度蜕变成为现实。
而于上实•听海的业主,交房时片区已基本建成,项目周边公园、商业、剧场、体育馆、学校等一应俱全,入住即可享受醇熟配套!
—⑉ıl⑉〢✨🏠上实听海售楼处电话☎️:400-8618-004
🏡上海临港上实听海营销中心电话:400-8618-004←【预约热线】
项目航拍图
上海臻稀的滨海大城生活方式
高品质大面宽三房
外部高规格配套环绕,而上实·听海本身开启了两大独特生活方式,区隔了临港其他楼盘,具备独家竞争力。
其一,一线瞰海+公园首排
除了尚未开发的104片区,上实·听海是目前临港距离东海最近的项目,凭借一线观海,毗邻南汇沙滩、滨海公园环绕的独特占位优势,能够做到足不出户,面朝大海,春暖花开。
—⑉ıl⑉〢✨🏠上实听海售楼处电话☎️:400-8618-004
🏡上海临港上实听海营销中心电话:400-8618-004←【预约热线】
其实临港不缺高楼大厦,缺的是于繁华之处享一隅宁静的惬意,这种出门就是公园、就是海滨的生活整个上海都非常臻稀,相当于住在“度假区”。
如果你向往这种惬意的滨海生活,上实·听海是不二选择。
项目的背后凝聚了上实城开29年的海派基因,开发商脱离整个临港板块的产品逻辑,以“海边的好房子”全新理念,为临港“世界一流滨海城市”代言,也回应了临港“滨海城市”的定位。

—⑉ıl⑉〢✨🏠上实听海售楼处电话☎️:400-8618-004
🏡上海临港上实听海营销中心电话:400-8618-004←【预约热线】
其二,5+1全维生活大城,城邦式住区
上实·听海本身是总建面约44万方的大城。
5大社区地块与商业地块有机链接,双核社区商业、教育、康养等丰盛全龄配套,打造家门口的全天候繁华场。
项目相当于一个“微缩城市”,居者不用走远,下楼就能开启家门口24小时生活圈。
再看产品,上实·听海从外立面风格到装修再到户型格局,设计都颇具前瞻性,能够从容应对未来居住需求的变化。难得是在硬件基础上,相比之前的新房,项目审美和艺术范有显著提升。

—⑉ıl⑉〢✨🏠上实听海售楼处电话☎️:400-8618-004
🏡上海临港上实听海营销中心电话:400-8618-004←【预约热线】
艺术美学立面,绿建三星建筑:
建筑立面犹如风帆造型,叠加海弧线元素,灵动又符合年轻人的审美。

—⑉ıl⑉〢✨🏠上实听海售楼处电话☎️:400-8618-004
🏡上海临港上实听海营销中心电话:400-8618-004←【预约热线】
项目已是实景准现房,预计年底交付,立面质感能清晰感受到。
项目外立面实拍图
—⑉ıl⑉〢✨🏠上实听海售楼处电话☎️:400-8618-004
🏡上海临港上实听海营销中心电话:400-8618-004←【预约热线】
同时,依据临港新片区高品质住宅设计导则要求,项目符合绿建三星标准,并采用海绵城市设计体系,打造可持续绿色社区。
兼具美学与社交的园林设计:
项目以海浪、礁石、沙滩、绿洲、彩林为主题打造五大园林场景。
并在营造绿意盎然生活场景的同时还创造更多志趣空间,点缀核心会客厅、童趣乐园、约350m环跑道、自然课堂、私语花园等社交场景,触发更多停留和遇见的可能性,让社交在自然而然中发生。
—⑉ıl⑉〢✨🏠上实听海售楼处电话☎️:400-8618-004
🏡上海临港上实听海营销中心电话:400-8618-004←【预约热线】
项目景观实拍图
一梯两户,无层层连廊:
项目采用一梯两户,在更好地保证住户私密性的同时,也打破了北向层层连廊无法有效采光的弊端。
全龄架空层:
打造架空层空间,涵盖城市会客厅、长者乐园、康体儿童区、健身加油站等全年龄场景。

—⑉ıl⑉〢✨🏠上实听海售楼处电话☎️:400-8618-004
🏡上海临港上实听海营销中心电话:400-8618-004←【预约热线】
全南向方正户型,大面宽三房:
项目二批次推出建面约100/125平3房。
其中,约100平3房南向三开间设计,餐厅客厅阳台一体化设计,放大了社交空间的尺度感,也让空间利用率更高。
主卧为套房,就寝区,衣帽间,卫浴间层层递进。
全屋飘窗进一步放大了室内使用空间。
声明:本文由入驻焦点开放平台的作者撰写,除焦点官方账号外,观点仅代表作者本人,不代表焦点立场。
